skip to main content

NHSScotland workforce data warehouse

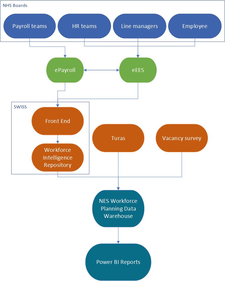
Data from many systems are used to report NHS workforce data. In November 2021, NES has completed the first phase of our new data warehouse project, with historic and current NHSScotland employment data now warehoused and a new data model developed to support our publication reports. 

The diagram below demonstrates the new data flow processes for data that are now reported via the warehouse. 

Next steps

We know that data providers and end users are keen for us to investigate alternative data sources for some of the statistics we report. These sources are on our list to investigate in the next phases of this work and we keep our stakeholders up to date with any progress made.